• Chinese
  • English
  • Homepage
  • About US
    • USST Briefing
    • ISO Briefing
    • Int’l Education
    • Campus Culture
  • Admission
    • Application Qualification
    • Application Procedure
    • Major Lists
    • Degree Program
    • Non-degree Program
    • Supervisor Contacts
  • On-campus Study
    • Visa Application
    • Scholarship Annual Audit
    • Graduation and Leaving
    • Study Certificate
    • Medical Insurance
    • Academic Calendar
    • Housing
    • USST Maps
  • Help
    • Law Publicity
    • Regulations
    • Student Handbook
    • FAQ
    • Directions
    • Contact Us

On-campus Study

  • Visa Application
  • Scholarship Annual Audit
  • Graduation and Leaving
  • Study Certificate
  • Medical Insurance
  • Academic Calendar
  • Housing
  • USST Maps
  • Location:homepage  On-campus Study  Graduation and Leaving
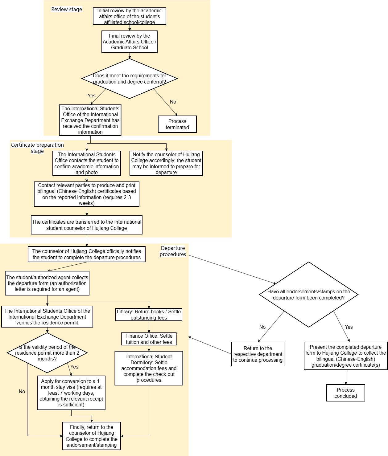
  • Graduation and Leaving

Leaving and Check-out Notice.pdf


International Students Office (ISO)

University of Shanghai for Science & Technology(USST)

Address: Rm. 318, Qinye Building, No. 580 Jungong Rd, Shanghai, P.R.China

Postcode:200093

Landline:

+86-21-55271502(Director)

+86-21-55270783(VISA)

+86-21-55270087(Int'l Students Admissions)

Fax:+86-21-55270783

Mailbox:fso@usst.edu.cn

微信公众号